一、进站条件
1、按照国家规定,博士后申请者应品学兼优、身体健康,一般应为新近毕业的博士毕业生,年龄应不超过35周岁。
2、博士不得申请进入同一个学校同一个一级学科的流动站从事博士后研究工作。
二、进站审批程序
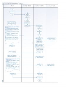
1、申请者联系博士后导师和本流动站,导师同意招收后,向本流动站博士后管理工作人员提交个人简历及成果证明。
2、同意接收后,通知申请者提交《河北工业大学博士后进站申请表》、《河北工业大学博士后研究工作协议书》等材料。
3、设站单位向校博管办提交请示及附件材料。
4、被录取的博士后应按时进站报到,持《河北工业大学进站报到单》,到学校有关部门办理进站手续。无正当理由逾期两周不报到者,将取消进站资格。
5、进站时未拿到博士学位证书的博士后须在其进站后一个月内交博管办核查博士学位证书。如此时仍未获得博士学位证书,将给予退站处理。
三、工作待遇
1、专职博士后在站期间待遇
(1)应届博士毕业或人事关系转到我校的专职博士后研究人员,工资标准为税前每人15万/年,其中80%(12万/年)以工资形式按月发放,共连续发放24个月。剩余20%(3万/年)作为奖励性待遇,待博士后工作期满考核合格后发放(具体办法详见第五项)。
(2)理工类博士后给予3-5万元科研经费。进站后由个人提出申请,结合专家评审意见,予以一次性拨付。
(3)博士后在站期限为24个月,因项目研究确需延期出站者,可适当延长在站时间,最长不能超过36个月,且延期期间按本市最低工资标准发放生活补贴,其他各项补贴不再发放。在站时间超过36个月的,停止发放任何补贴,仅保留其个人的社会保险。
2、在职博士后在站期间待遇
(1) 工资关系仍在原单位的在职博士后研究人员,工资福利、社会保险等仍由原单位支付。
(2)在职博士后研究人员,进站后享受1万元的科研资助经费,专门用于报销论文版面费等,不得用于其他支出。
四、自主招收工作管理流程图

